专题首页
县级领导动态
乡镇领导动态
部门领导动态
扶贫工作清单
县级领导清单
通报
返回首页
第一书记工作清单
News
当前位置:
首页
>
专题专栏
>
脱贫攻坚进行时
>
扶贫工作清单
>
第一书记工作清单
>
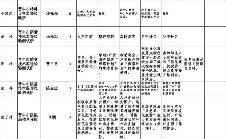
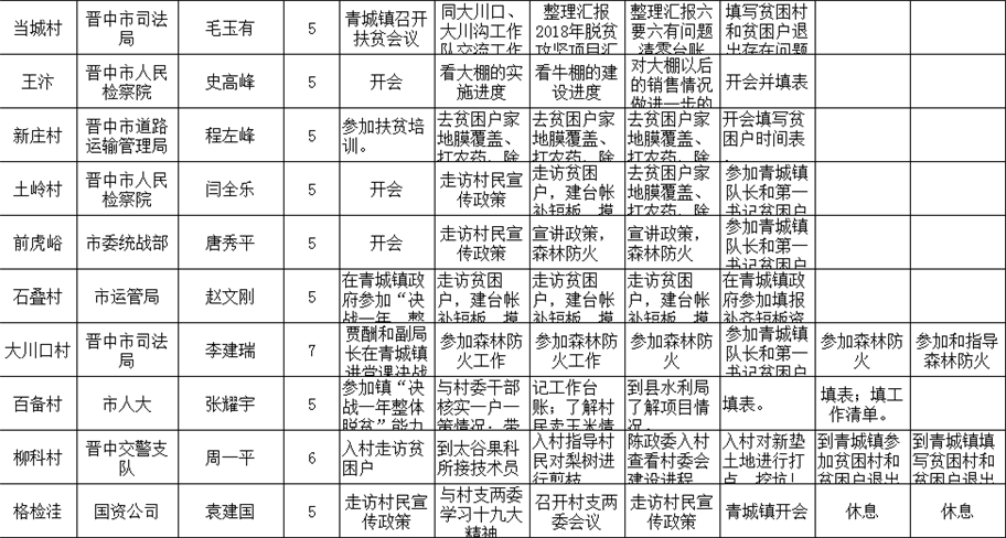
和顺县第一书记一周工作清单(04月09日—04月15日)
bt365娱乐场????2018年04月25日????作者:bt365娱乐场????浏览量:
138
A
-
A
?
A
+