县委
人大
政府
政协
您需要最新的flash观看软件。
软件下载地址
首页
走进和顺
政务公开
政民互动
政务服务
专题专栏
网上办事
News
当前位置:
首页
>
网上办事
>
办事指南
>
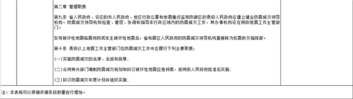
地震局办事指南
bt365娱乐场????2018年04月23日????作者:bt365娱乐场????浏览量:
104
A
-
A
?
A
+
书记信箱
县长信箱
纪检委周书记信箱:hsxjwjw@163.com
国务院客户端
政务微博
分享
分享到微博
分享到朋友圈
打开微信“扫一扫”,扫描上面的二维码,打开网页后再点击微信右上角的菜单、即可分享到朋友圈